elhacker.INFO Downloads

[ índice de contenido ]

Copyright issues contact webmaster@elhacker.info
Icon  Name                                                                                      Last modified      Size  
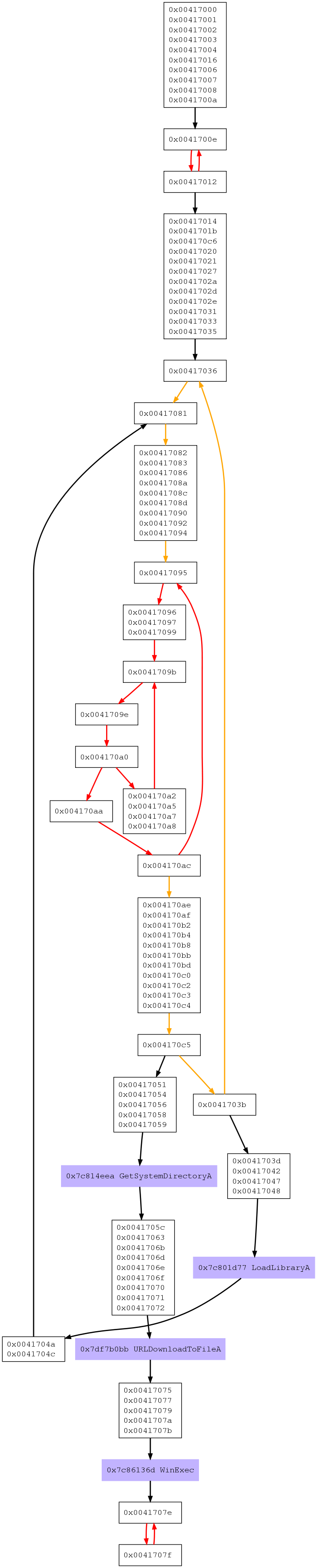
[Volver] Parent Directory - [TXT] graph.dot 2023-10-18 00:11 4.2K [IMG] graph.png 2023-10-18 00:11 185K [   ] shellcode_libemu.py 2023-10-18 00:11 277

Recent Courses